信息公告
Information
企业名称 :上海中国·ok138(太阳集团)封浜制药有限公司
企业类型:其他有限责任公司
成立日期 :2002.8.4
注册资本 :1000万元
住所 :上海嘉定区江桥镇曹安路3045号
联系方式:021-39556961
本公司于2002年成立,由上海市药材有限公司持股60%,以及上海中国·ok138(太阳集团)药业有限公司持股40%组成。

获得的经营资质:药品生产。(依法须经批准的项目,经相关部门批准后方可开展经营活动,具体经营项目以相关部门批准文件或许可证件为准)
一般项目:食品销售(仅销售预包装食品);医学研究和试验发展(除人体干细胞、基因诊断与治疗技术开发和应用):技术服务、技术开发、技术咨询、技术交流、技术转让、技术推广;农副产品销售。(除依法须经批准的项目外,凭营业执照依法自主开展经营活动)
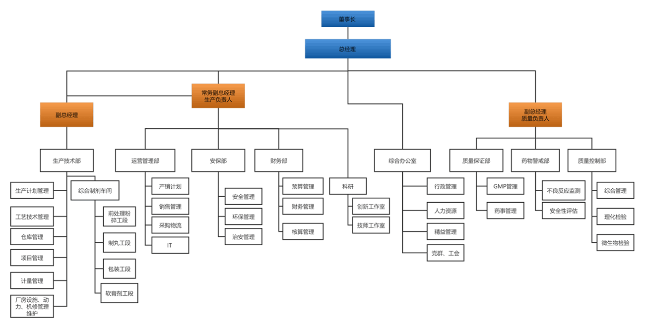
企业主要负责人任免信息:李洪涛(总经理、法人代表)
股份公司 董事会、监事会、高管任免信息:金凤敏(董事长)、李洪涛(总经理、法人代表)、王惠春(董事)、赵琦(监事)
企业使命:让国人更加健康
企业愿景:引领民族国药走向世界
企业匠心:虔脩——诚心诚意做好药
知名品牌(商标):
企业价值观:创新,诚信,合作,责任,专业